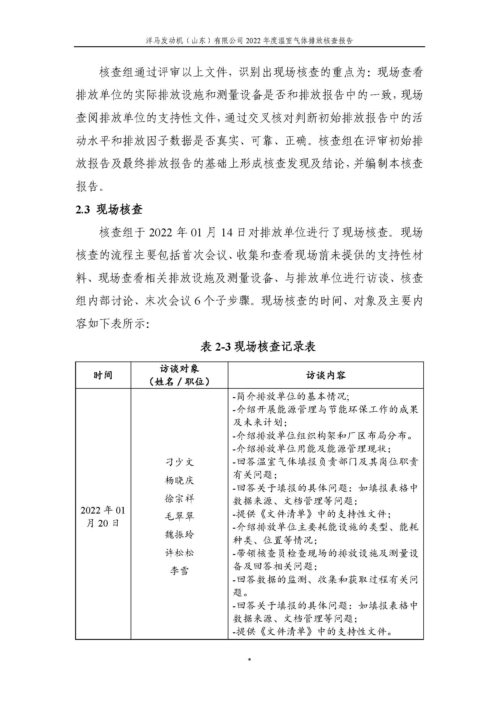
新闻发布

洋马发动机(山东)有限公司温室气体排放核查报告

2022/05/11
洋马发动机(山东)有限公司

  • 注:新闻稿中包含的信息在出版当时是有效的,最新的可用信息可能会有所不同

文档